哪些行業的項目環評需要進行土壤評價?
《環境影響評價技術導則 土壤環境(試行)》(HJ 964—2018)(下文簡稱土壤導則)于2019年7月1日正式實施。
土壤導則實施后,環評從業者多感覺莫衷一是,摸不著頭腦。
一、哪些行業的項目環評需要進行土壤評價?
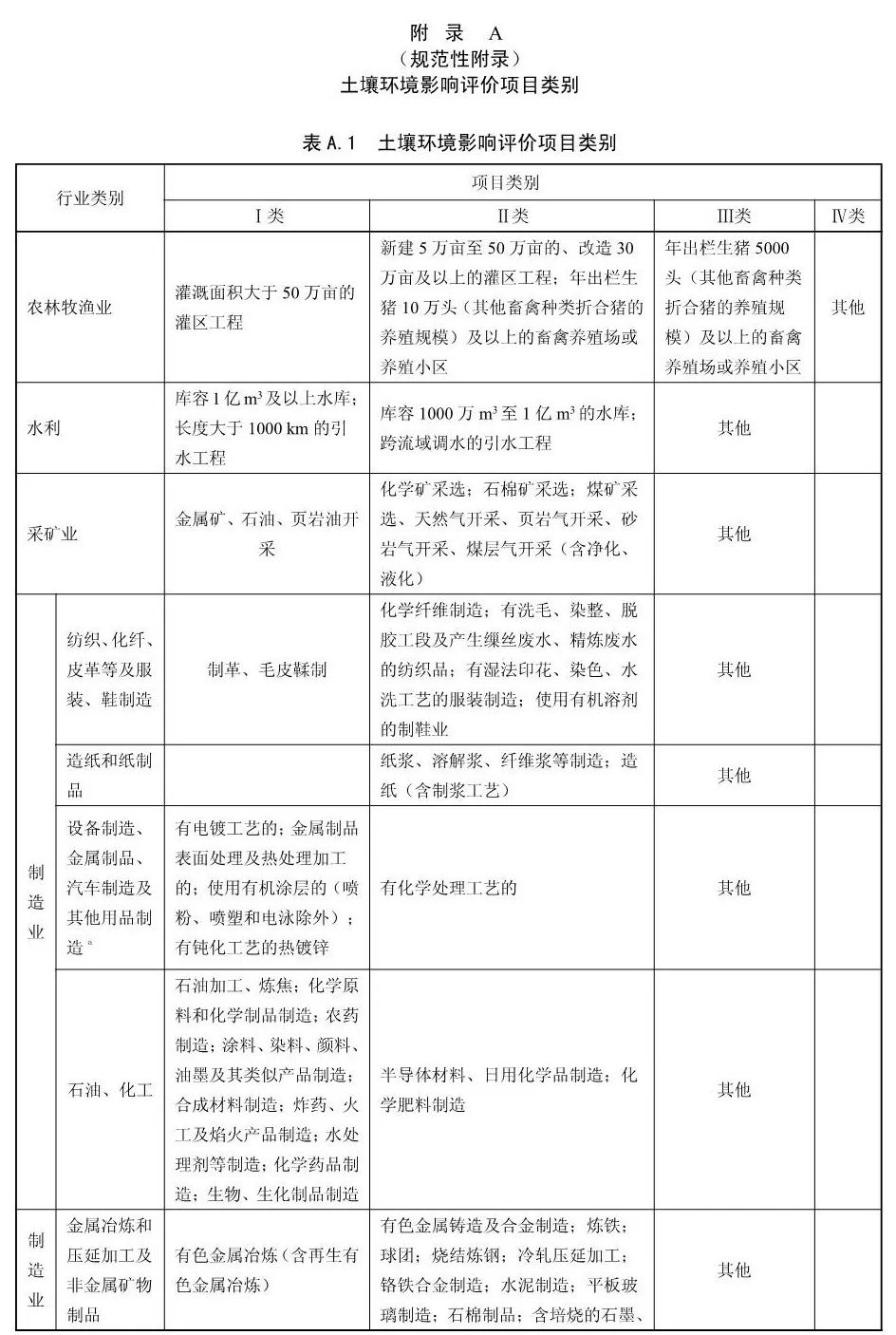
對照《環境影響評價技術導則 土壤環境(試行)》(HJ 964—2018)中附錄A 土壤環境影響評價項目類別,若項目所屬的行業類別屬于附錄A,即項目應進行土壤評價(至少需要進行土壤等級判定)


環境工程評估中心培訓資料中給出來具體的國民經濟行業類別,大家在接到一個環評項目的時候,可首先根據項目產品和生產工藝對照國民經濟行業分類代碼表,確定項目所屬的國民經濟行業類別,然后根據下圖和土壤導則附錄A確定項目是否需要進行土壤評價。

Ⅳ類建設項目不需要進行土壤環境影響評價。
二、土壤評價等級怎么判定?
從工作程序來看,土壤導則和大氣、地表水、噪聲等環評技術導則基本上一脈相承,都是收集資料、工程分析——影響識別——確定評價等級、范圍和內容——現狀調查與評價——預測分析及評價——保護措施——評價結論。
因此,項目需要先進行影響識別,然后才能確定土壤評價等級。
影響識別:根據土壤導則4.2.1可知,項目涉及的土壤環境影響類型共有三種情況:生態影響型、污染影響型、復合影響型(兼具生態影響和污染影響)。
土壤導則中生態影響和污染影響根據《建設項目環境影響評價技術導則-總綱》進行劃分。綜合總綱、生態影響導則和其他導則確定,生態影響主要是項目建設和運行過程中對生態環境、生物因子和非生物因子造成影響,會對生態系統的組成和功能產生影響,污染影響是指項目建設和運行過程中會排放污染物對環境產生污染和危害。
生態影響型:按土壤導則來說是指可能導致土壤環境鹽化、酸化、堿化等影響。生態影響型

對于復合影響型項目,應分別從生態影響型和污染影響型兩種情況下進行影響識別、分析土壤影響途徑、確定土壤影響時期,確定影響源及影響因子,判定評價等級、評價范圍和評價內容,進行影響預測,提出對應的處理措施,綜合兩種情況給出土壤影響結論。
2.1生態影響型等級判定
生態影響型項目評價等級判定主要根據項目類別和敏感程度確定,項目類別已經在項目初步工程分析中對照土壤導則附錄A確定,那么敏感程度根據什么確定呢?

生態影響型建設項目所在地周邊的土壤敏感程度由建設項目所在地土壤的鹽化、酸化、堿化程度決定。

土壤導則中敏感程度分級表如上所示。環境工程評估中心培訓材料中對此進行了歸納和圖形化示意,見下兩圖。


問:干燥度、地下水平均埋深、土壤含鹽量、土壤類型分布圖等資料獲取途徑?
答:資料收集的途徑有很多,如公開信息平臺、各種文獻、當地氣象、地質、農業部門等,如干燥度可以通過收集氣象資料計算、地下水位埋深可以通過區域水文地質條件資料摘取、土壤類型可通過農業部門獲取等等。
當確定了項目在土壤導則附錄A中類別,再通過搜集資料得到項目所在地干燥度、地下水位埋深、土壤含鹽量及土壤pH后即可確定項目敏感程度,對照生態影響型工作等級判定表即可確定項目土壤評價等級。
2.2污染影響型等級判定
污染影響型項目需要三個指標判定項目土壤評價等級:項目占地規模、項目類別、敏感程度。

項目占地規模:通過收集資料即可確定項目占地規模,將項目占地規模換算為公頃(hm2)與5hm2、50hm2進行對比,對照土壤導則6.2.2.1確定。如下圖所示。

占地規模原則上不包含臨時占地;露天采礦等土壤資源損失型不評價,僅對排土場進行土壤評價;對于輸油管線,僅計算其站場面積計算占地規模。
敏感程度:根據建設項目周邊的土壤環境敏感程度分為敏感、較敏感和不敏感。

影響途徑包括:大氣沉降、垂直入滲、地面漫流、地下水位及其他。
涉及大氣沉降的與大氣導則銜接,最大落地濃度點范圍內為其周邊;垂直入滲。

確定了項目周邊范圍后,根據項目周邊實際情況,確定敏感程度,如下圖所示。

項目類別:對照土壤導則附錄A即可確定項目類別。
當確定了項目在土壤導則附錄A中項目類別,再通過搜集資料得到項目所在地占地面積,通過現場踏勘和收集資料確定項目敏感程度,對照污染影響型工作等級判定表即可確定項目土壤評價等級。
三、土壤現狀評價怎么做?
3.1土壤現狀調查監測布點數量及點位類型

土壤現狀監測布點原則見土壤導則7.4.2。

3.2土壤現狀調查范圍:

危險化學品或石油等輸送管線應以工程邊界兩側向外延伸0.2 km作為調查評價范圍。
3.3土壤現狀調查內容:



土壤類型可在右側網址查詢:http://www.soilinfo.cn/map/ 《中國土壤分類與代碼》(GB/T 17296-2009)。
土壤類型的描述,可在中國土壤數據庫中查詢到。
理化性質調查無需資質,環評單位或建設單位組織完成即可,數據真實性由報告編制單位負責,作為將來環境執法的依據。
3.4土壤現狀監測因子



3.5土壤現狀監測頻次要求
對照土壤導則7.4.6可知:

即 一級評價項目需要至少一次現狀監測,監測因子包含基本因子+特征因子;
二級評價和三級評價若能在評價范圍內找到近3年內1次包含基本因子的監測數據,可僅監測特征因子;
無引用數據,則二級評價和三級評價需要至少一次現狀監測,監測因子包含基本因子+特征因子。
信息來源:伯益說
關注微信公眾號